ПРОМСИТЕХ — российская компания, разработчик, производитель и дистрибьютор компонентов для промышленной автоматизации.

Доставка

Уважаемый Клиент!
Мы предлагаем Вам доставку по России приобретенного у нас оборудования.
Для Вашего удобства мы ЕЖЕДНЕВНО сдаем собранные грузы на московские терминалы следующих транспортных компаний:

«Деловые линии»

  • — Отправка товара производится ЕЖЕДНЕВНО с понедельника по пятницу (в праздничные и выходные дни расписание согласовывайте с менеджерами нашей компании).
  • — Отгрузки мотор-редукторов / электродвигателей по умолчанию будут дополнительно упакованы в деревянную обрешетку, оплата Покупателем. Отказ от доп.услуги отправляйте на почту info@prst.ru или Вашему менеджеру.
  • — Стоимость доставки от терминала в Москве до терминала в Вашем городе оплачивает Покупатель при получении.
  • — Все грузы страхуются. Стоимость страхования груза и срока зависит от весогабаритных характеристик и вида груза, а также от сложности маршрута перевозки.

«ПЭК»

  • — Сотрудники «Промситех» оформят заявку на забор груза по адресу поставщика
  • — Отгрузки мотор-редукторов / электродвигателей по умолчанию будут дополнительно упакованы в деревянную обрешетку, оплата Покупателем. Отказ от доп. услуги отправляйте на почту info@prst.ru или Вашему менеджеру.
  • — Стоимость доставки от адреса поставщика до терминала в Вашем городе оплачивает Покупатель при получении. Сроки и стоимость доставки уточняйте в транспортной компании.
  • — Все грузы страхуются по одной из самых низких ставок на рынке перевозок сборного груза — 0,1% от стоимости груза.

«АТЭК»

  • — Сотрудники «Промситех» оформят заявку на забор груза по адресу поставщика.
  • — Отгрузки мотор-редукторов / электродвигателей по умолчанию будут дополнительно упакованы в деревянную обрешетку, оплата Покупателем. Отказ от доп. услуги отправляйте на почту info@prst.ru или Вашему менеджеру.
  • — Стоимость доставки от адреса Поставщика до терминала в Вашем городе оплачивает Покупатель при получении. Сроки и стоимость доставки уточняйте в транспортной компании.
  • — Все грузы страхуются - 0,17% от объявленной стоимости груза.

«СДЭК»

  • — Отправка товара производится ЕЖЕДНЕВНО с понедельника по пятницу (в праздничные и выходные дни расписание согласовывайте с менеджерами нашей компании).
  • — Стоимость доставки до адреса Грузополучателя включается в счет и оплачивается Покупателем.

Другие транспортные компании

  • — Покупатель вправе прислать свою транспортную Компанию за Оборудованием после согласования с менеджером нашей компании.
  • — Во избежание задержки, готовность товара к отгрузке необходимо согласовывать заранее с сотрудником операционного отдела по контактному телефону компании Промситех. Обращаем внимание, что о выбранном Вами способе доставки нужно сообщить менеджеру при запросе счета. Обязанности Поставщика за сохранность груза считаются исполненными после передачи Товара представителю перевозчика.

Приёмка товара клиентом

Действия при получении товара от ТК:

  1. Пересчет количества грузовых мест и соответствие их указанному в экспедиторской накладной.
  2. Осмотр состояния тары и упаковки каждого грузового места.
  3. Подписание экспедиторской накладной только в случае отсутствия расхождений по количеству грузовых мест, а также отсутствию внешних видимых повреждений.
  4. Если груз повреждён или утерян, необходимо оформить двусторонний акт о повреждении или утере груза (полной или частичной). Оформить акт поможет сотрудник терминала ДЛ или водитель, если вы получаете груз на адресе.

    Бланк акта есть у водителя, доставившего груз, либо составляется в произвольной форме, в его присутствии и специально созванной комиссии. Подпишите акт и проверьте, чтобы на нем была подпись представителя ДЛ (водителя).

    К акту необходимо приложить дополнительные доказательства о порче либо недостаче: фото, либо видео каждого из доставленных грузовых мест.

    Информацию об этом необходимо внести в акт. В дальнейшем эти доказательства могут помочь объективно установить причину повреждения груза и ответственную сторону.

  5. Составить претензию, убедиться что она зарегистрирована и получить номер в личном кабинете ДЛ, если ЛК нет, то на сайте ДЛ либо через мессенджеры, контакты на сайте ДЛ.

Дальнейшая приемка товара на складе получателя:

  1. Приемку товара на складе проводят по товаросопроводительным документам (ТСД). Это товарная накладная (ТН) и счет-фактура (СФ), либо универсальный передаточный документ (УПД). Документы бывают на бумаге либо электронные.
  2. Товар пересчитывается, при выявлении расхождений по количеству, делается подробное фото каждого места и составляется акт расхождений, в котором указываются все выявленные расхождения- недостача, излишек, пересорт.
  3. При выявлении поврежденного товара внутри не поврежденной упаковки, так же осуществляется подробное его фотографирование и составляется акт расхождений.
  4. Не допустимо проводить дальнейшее движение товара из поставки с расхождениями (размещение на хранение на складе, передача третьим лицам и т д) до принятия решения по претензии поставщиком (до трех дней).
  • Претензии без фото, без описания проблемы в акте расхождения, к рассмотрению не принимаются.
  • Претензии не принимаются в случае передачи товара клиентом третьему лицу, без осуществления приемки самим клиентом.

Правила передачи товара ООО «Промситех»

  • Выдача мелкоштучного, не тяжелого товара (до 15 кг) осуществляется в окне выдачи на 3 этаже после оформления и подписания товаросопроводительных документов. По желанию грузополучателя, товар может быть перемещен на 1 этаж и передан на пандусе.
  • Передача товара суммарной массой более 15 кг осуществляется на пандусе 1 этажа.
  • Погрузка товара массой свыше 30 кг в транспортное средство грузополучателя осуществляется на поддонах (размер 1.2 м на 0.8 м) механизированным способом.

    При желании грузополучатель может забрать товар без поддона, перегрузив его в свое транспортное средство на пандусе самостоятельно.

  • Погрузка товара в автомобиль грузополучателя ручным способом сотрудниками склада не производится. В некоторых случаях сотрудник склада может оказать помощь в погрузке товара грузополучателю.
  • Транспортное средство грузополучателя должно быть подходящим для механизированной погрузки (ширина кузова не менее 1.85 м), подходить по грузоподъемности и способно вместить в себя количество грузовых мест, подготовленных к передаче.

Остались вопросы?

Оставьте заявку, мы свяжемся с вами в ближайшее время

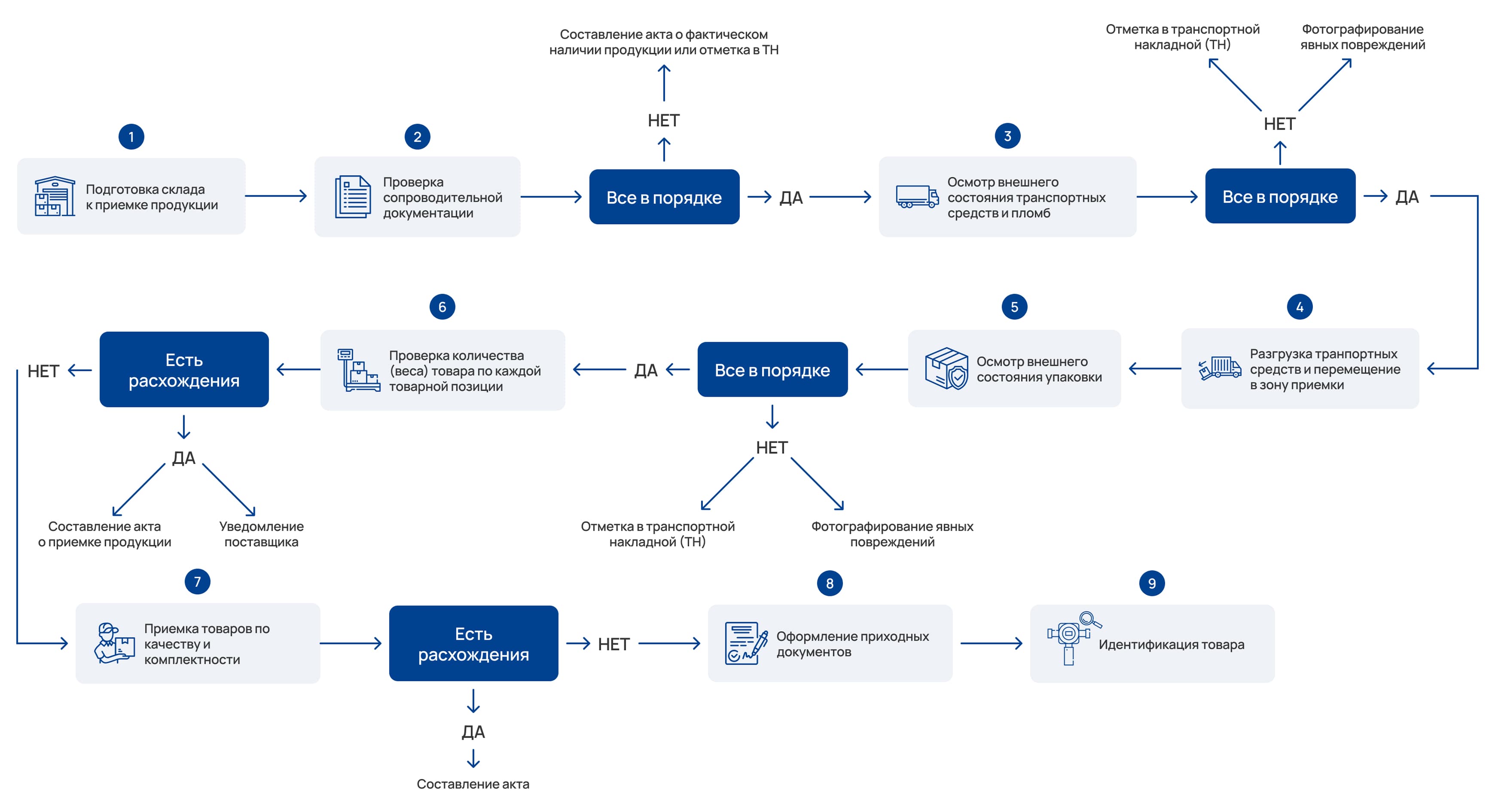
Правила передачи товара ООО «Промситех»

  1. Ознакомление с ТСД и проверка правильности их оформления.
  2. Выгрузка ТС, проверка количества мест, состояние тары и упаковки.
  3. Приемка товара по качеству, количеству и комплектности.
  4. Оформление приходных документов, учет товара.
Основные этапы процесса приемки товаров:
Подпишитесь на новости

Укажите, кем Вы являетесь:

Получить каталог

Укажите адрес электронной почты, куда мы направим каталог

Укажите, кем Вы являетесь:

Подпишитесь на новости

Укажите, кем Вы являетесь:

Обратный звонок

Заполните данные поля, и мы с Вами свяжемся в течение дня.

Запрос на консультацию

Связаться с представителем

Стать дилером

Если Вы - руководитель компании, занимающейся автоматизацией и/или продажей компонентов для автоматизации как основным видом деятельности и желаете обсудить вопрос торгового партнерства (представлять продукты собственных марок Промситех (INNOVARI, INNORED, INNOVERT, INNOLEVEL, INNOCONT, а также Baumer и Autonics)в своем регионе, просьба заполнить данный опросный лист

Он будет рассмотрен отделом регионального развития Промситех в течение 1-2 дней. Мы свяжемся с Вами по указанным контактным данным для обсуждения этого вопроса (Радмила Цыплина, r.tsiplina@promsytex.ru)

Заполнение опросного листа займет 10-20 минут. Опросный лист нужен для получения общего представления о деятельности Вашей фирмы для принятия решения о дальнейшей совместной работе.

Направление деятельности, краткое описание бизнеса Ассортимент товаров и услуг(продажи, инжиниринг, производство и др. , примерно в какой пропорции распределен оборот между видами деятельности)

Какой процент от Вашего оборота (из 100%) у Вас пришлось в прошлом году на область (край, республика), в которой находится Ваше предприятие?

Какой оборот у Вашей компании за прошлый год?

Какие средства Вы используете для расширения рынка сбыта и привлечения новых заказчиков?(инвестиции в рекламу, интернет, активные продажи по телефону, поездки к клиентам). Опишите основное направление активности

С какими фирмами (поставщиками, брэндами) по частотному приводу, мотор-редукторам, датчикам сотрудничаете и как долго? Сколько у Вас основных поставщиков продукции?

Есть ли собственные разработки (краткое описание)?

Количество сотрудников \ из них продавцов \ из них инженеров в фирме ?

Имеет ли управляющий (директор) техническое образование?

Есть ли у Вашего предприятия филиалы в других регионах РФ? (если есть, то в каких)

В каких отраслях промышленности Вы наиболее активны?

Какие дополнительные (к продаже/проекту) услуги Вы оказываете клиентам? (пуско-наладка, доставка, консультации/техподдержка, предоставление на испытания и т.д.) Предоставляете ли Вы клиентам особые условия по оплате (отсрочки платежа и т.п.)?

Укажите интересующие Вас товарные группы. Указываете только те, которыми планируете заниматься (продвигать) в качестве основных.

Готовы ли Вы освоить Личный кабинет дилера для самостоятельной работы с клиентом после заключения договора в течении 3-4 дней?

Оставить запрос

Заполните данные поля и мы с Вами свяжемся в течение нескольких минут

По вопросу о:

Учебный центр | Курсы и вебинары

Узнать о поступлении

Войти в личный кабинет
Спасибо за заявку!

Ваша заявка была успешно отправлена. Мы с Вами свяжемся в течение дня.

Спасибо за заявку!

Ваша заявка была успешно отправлена. Мы с Вами свяжемся в течение дня.

Спасибо за обращение!

Ваш запрос был успешно отправлен.

Спасибо за заявку!

Каталог был отправлен на указанную электронную почту.

Спасибо за заявку!

Ваша заявка была успешно отправлена. Мы с Вами свяжемся в ближайшее время.

Спасибо за заявку!

Она будет рассмотрена Дилерским отделом ПРОМСИТЕХ в течение 1-2 дней. Мы свяжемся с Вами по указанным контактным данным для обсуждения этого вопроса (Радмила Цыплина, Руководитель дилерского отдела, r.tsiplina@promsytex.ru)

Спасибо!

Спасибо за использование лицензионного ПО InnoControl!

Рады, что вы с нами!

Мы уже отбираем для вас самое интересное, чтобы вы ничего не пропустили.